主页 > 教程合集 > 转载 >

新型冠状病毒感染肺炎,多地最新通报

时间:2020-01-20 阅读:0
  近日,国内多地出现新型冠状病毒感染肺炎病例。据最新通报,武汉两天新增136例新型冠状病毒肺炎患者;北京、广东出现确诊病例;浙江发现5例武汉来浙并出现发热等呼吸道症状患者。


浙江:发现5例武汉来浙并出现发热等症状患者


  浙江省卫生健康委通报,1月17日以来,浙江省温州、舟山、台州、杭州陆续发现5例武汉来浙并出现发热等呼吸道症状患者,目前均在定点医院隔离治疗,病情稳定,密切接触者已实行医学观察。患者实验室检验结果正在按规定复核中,一旦确诊,将及时向社会公布。


新型冠状病毒感染肺炎,多地最新通报


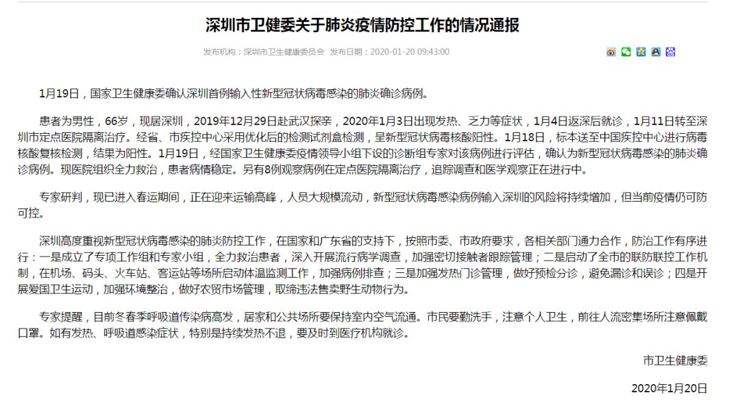
广东:深圳确诊首例新型冠状病毒感染肺炎病例,另有8例观察病例


  1月19日,国家卫生健康委确认深圳首例输入性新型冠状病毒感染的肺炎确诊病例。


  患者为男性,66岁,现居深圳,2019年12月29日赴武汉探亲,2020年1月3日出现发热、乏力等症状,1月4日返深后就诊,1月11日转至深圳市定点医院隔离治疗。经省、市疾控中心采用优化后的检测试剂盒检测,呈新型冠状病毒核酸阳性。1月18日,标本送至中国疾控中心进行病毒核酸复核检测,结果为阳性。1月19日,经国家卫生健康委疫情领导小组下设的诊断组专家对该病例进行评估,确认为新型冠状病毒感染的肺炎确诊病例。现医院组织全力救治,患者病情稳定。另有8例观察病例在定点医院隔离治疗,追踪调查和医学观察正在进行中。


新型冠状病毒感染肺炎,多地最新通报


武汉:加强出境离汉人员管控

  

  武汉市卫健委通报,1月18日新认定新型冠状病毒感染的肺炎确诊病例59例,1月19日新认定新型冠状病毒感染的肺炎确诊病例77例,两日共新确诊病例136例。


新型冠状病毒感染肺炎,多地最新通报


  据武汉广播电视台消息,武汉将严防疫情扩散,实施出境离汉人员管控。自1月14日起,在机场、火车站、长途汽车站、客运码头迅速安装红外线测温仪35台,配备手持红外线测温仪300余台,各区正在陆续加大配备力度;在“三站一场”设置体温检测点、排查点,加强离汉旅客体温检测工作;对出现发热的旅客进行登记、发放宣传册和口罩、免费办理退票或改签手续、指导转诊到辖区医疗机构,并进行登记报告。1月19日,再次部署出境离汉人员检测排查工作。同时,对市内公共交通工具强化进行“日消毒”和“每班次通风”。


北京:对病例的44名密切接触者实施医学观察


  北京市大兴区医疗机构接诊的两名有武汉旅行史的发热患者,被确认为新型冠状病毒感染的肺炎病例。两名患者已在定点医院接受隔离治疗,目前无呼吸道症状,病情平稳。


新型冠状病毒感染肺炎,多地最新通报


  北京市卫生健康委员会最新通报,正在对北京市大兴区确诊的两个新型冠状病毒感染肺炎病例的44名密切接触者实施医学观察,防范疾病传播,未出现发热等异常症状。

  

上海:对可疑病例人员已采取防治措施


新型冠状病毒感染肺炎,多地最新通报

记者会现场(陆雪苑摄)


  20日,在上海市政府记者招待会上,上海市长应勇在回答有关新型冠状病毒肺炎的提问时表示,上海根据国家有关方面要求,高度重视;市委市政府责成有关部门进行有针对性的防治,目前加强了对一些可疑病例的甄别和筛选,对一些可疑病例人员,已经采取了防治措施;对可疑病例的密切接触人群也会加强防治观察。上海市将进一步加强对公共卫生的重视,一旦上海发生确诊病例,将依法依规及时向社会公布。


外交部回应疫情处置:中方与相关国家保持密切沟通


  1月20日,外交部发言人耿爽主持例行记者会。


  有记者问:请问中方正在采取哪些措施应对新型冠状病毒感染的肺炎疫情?


  耿爽:中方‌‌一直在采取措施来积极地处置疫情,制定严密的防控方案,全力地救治患者,同时也做好密切接触者的管理。‌‌根据我们向有关部门了解,‌‌目前日本、泰国、韩国‌‌已经向中方通报了新型冠状病毒感染确诊病例的情况,‌‌中方也‌‌与这些国家保持着密切的沟通合作,‌‌共同做好病人的救治以及疫情的‌‌防控工作。‌‌你刚才提到中方会采取哪些措施来防止疫情的扩散,‌‌目前武汉的地方政府‌‌已经采取了出境离汉人员管控措施,‌‌具体的情况建议你向主管部门和有关的地方政府去了解。‌‌


  中方本着负责任的态度,‌‌及时向世界卫生组织‌‌有关国家和地区组织‌‌以及港澳台地区通报疫情信息,‌‌并保持密切沟通,‌‌我们第一时间向世界卫生组织分享了新型冠状病毒的基因序列信息。在接到有关国家相关病例的通报后,‌‌中方高度重视‌‌通过双多边渠道与各方保持密切沟通,‌‌加强合作,‌‌全力应对。如果其他国家也发现相关的疑似输入性病例,‌‌我们欢迎第一时间通过官方渠道向中方通报情况,‌‌促进联防联控。我们将同各方一道携手应对疫情,‌‌共同维护地区和全球的卫生安全。‌‌


了解更多新型冠状病毒预防信息

保护好自己和身边的人

新型冠状病毒感染肺炎,多地最新通报

新型冠状病毒感染肺炎,多地最新通报

新型冠状病毒感染肺炎,多地最新通报

新型冠状病毒感染肺炎,多地最新通报

新型冠状病毒感染肺炎,多地最新通报

新型冠状病毒感染肺炎,多地最新通报

新型冠状病毒感染肺炎,多地最新通报

新型冠状病毒感染肺炎,多地最新通报

新型冠状病毒感染肺炎,多地最新通报

新型冠状病毒感染肺炎,多地最新通报



来源:人民日报微信(ID:rmrbwx),综合人民日报客户端(记者韩晓明、巨云鹏)、北京青年报、微博@世界卫生组织等

本期编辑:胡洪江、朱田恬



请添加微信后购买资源

马兔子微信二维码

马兔子微信

马兔子
  • 版权声明:原创文章由发表在转载分类下,2020-01-20最后更新,转载注明出处。

相关推荐

下一篇:没有了
返回顶部